HISTÒRIA
A Catalunya, l’esport de les persones amb discapacitat intel·lectual va començar l’any 1971 a partir de la necessitat de centres i institucions de coordinar-se en matèria esportiva i lleure. L’Associació Catalana d’Esports i Lleure (ACELL) va ser creada, aleshores, per impulsar la pràctica esportiva del dia a dia, oferint un servei complet i professional. Al 1997, l’Agrupació Catalana d’Esports i Lleure per a Disminuïts Psíquics (l’ACELL) va ser reconeguda pel Secretariat General de l’Esport de la Generalitat de Catalunya com a federació esportiva, dedicada al foment, l’organització i la pràctica de diferents modalitats esportives i activitats de lleure, passant-se a denominar Federació Catalana d’Esports per a Disminuits Psíquics – ACELL. A l’any 2013 es canvia el nom per Federació Catalana d’Esports per a Persones amb Discapacitat Intel.lectual – ACELL.
OBJECTIUS
La Federació Catalana d’Esports per a Persones amb Discapacitat Intel·lectual-ACELL és una entitat sense afany de lucre que té com a principal objectiu fomentar, organitzar i regular la pràctica de l’esport per a persones amb discapacitat intel·lectual, adaptant-la, sempre que sigui necessari, a les seves capacitats, condicions i preferències. Aquest objectius van adreçats tant a les persones amb discapacitat intel·lectual com als clubs formats per aquest col·lectiu. En l’exercici de les seves funcions i activitats, la Federació s’atendrà als principis i valors generalment acceptats de la integració, normalització, subsidiarietat i utilització dels recursos comunitaris, prioritzant sempre en el benestar i satisfacció personal dels esportistes en la seva integració social. A més de les activitats pròpies de gestió, administració, organització i reglamentació de l’esport per a persones amb disminució psíquica, la Federació exerceix, principalment, les següents funcions:
- Planificar, promoure, dirigir, regular, coordinar, organitzar i encarregar-se de la tutela de l’esport per persones amb disminucions psíquiques.
- Desenvolupar i organitzar programes esportius i de lleure, campionats i tot tipus d’activitats esportives de forma continuada al llarg de tot l’any.
- Qualificar les competicions esportives oficials a Catalunya.
- Organitzar o encarregar-se de la tutela de les competicions de caràcter internacional o entre autonomies que es disputin a Catalunya.
- Promoure el foment i l’organització de competicions i altres activitats esportives entre les comunitats autònomes o amb països, regions o nacionalitats d’àmbit internacional, i encarregar-se de la selecció dels esportistes i tècnics que han de formar part de les seleccions catalanes.
- La formació de tècnics, àrbitres, comitès tècnics i d’altres que els agrupin, i també òrgans específics pels clubs que participin en competicions.
- Organitzar tot tipus d’activitats en l’àmbit del lleure de caire cultural, lúdic, i de vacances que siguin complementàries a les pròpiament esportives que li són pròpies.


DADES PRÀCTIQUES
116 entitats membres i més de 3.800 llicències esportives.
16 disciplines esportives: atletisme, bàsquet, handbol, tennis, tennis taula, petanca, vela, hoquei interior, futbol sala, natació, bàdminton, esquí, ciclisme, gimnàstica esportiva, equitació i proves motrius.
Seguim la filosofia del moviment internacional Special Olympics, que aplega el major nombre d’esportistes amb discapacitat intel·lectual de tot el món, per la qual l’esportista és el més important i l’esport és una eina per transmetre valors, garantint que els atletes gaudeixen d’una competició digna, justa i equilibrada.
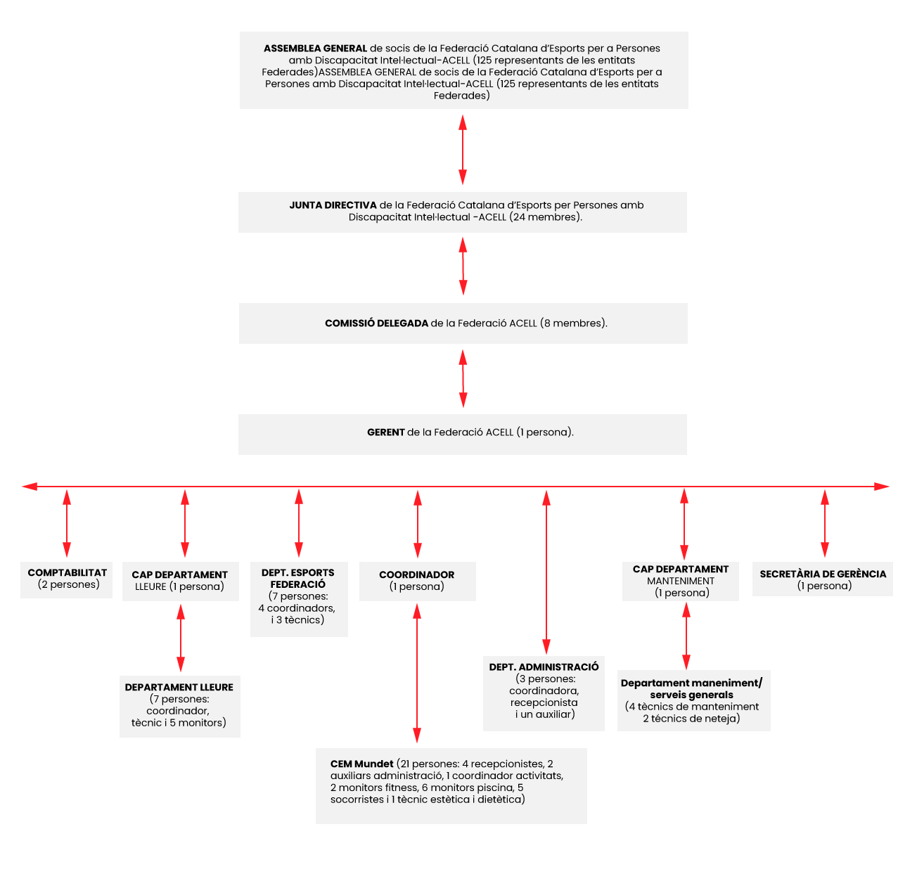
ASSEMBLEA GENERAL de socis de la Federació Catalana d’Esports per a Persones amb Discapacitat Intel·lectual-ACELL (116 representants de les entitats Federades).
JUNTA DIRECTIVA És l’òrgan col·legiat de govern, de gestió i administració que té la funció de promoure, dirigir i executar les activitats de la federació i administrar i gestionar els seu funcionament d’acord amb l’objectiu social i els acords de l’Assemblea General. Els membres d'aquesta Junta Directiva no reben cap retribució econòmica. Es reuneix un cop al trimestre com a mínim. Està formada per 23 membres:
Presidenta : Pepa Muñoz Quintana
Vicepresident 1er.: Toni Garrich Aumatell
Vicepresident 2n.: Leonor Teresa Castillo Negre
Vicepresident 2n.: Serapi Colombo Perales
Secretari : Xavier Ferré i Giralt
Tresorer: Ferràn Delgado Falcón
Vocals : Josep Lluís Valera i García
Laia Domingo Saldaña
Israel Expósito Garrido
Christian Requena García
Zenovia Pavel
Josep María Gomis Masque
Joan Josep Pérez Cervera
Ariadna Álvarez Nesple
Laia Valera R. Trr. de Barcelona
Montse Díaz R. Trr. de Girona
Mª Teresa Lleti Clua R. Trr. de Tarragona
Anna Pàmies Gallego R. Trr. de Lleida
Rubén Sanahuja Estament de Tècnics
Eduardo Muñoz Llas Estament d'Esportistes
Tots els càrrecs són no retribuïts.
COMISSIÓ DELEGADA És un òrgan col·legiat complementari de la Junta Directiva, l’objectiu del qual és el control ordinari i el seguiment de la gestió federativa, tant econòmica com esportiva i/o de lleure, que exercirà les facultats que la Junta Directiva acordi expressament delegar-li a més de les previstes en l’article 74 dels estatuts de la Federació ACELL. Els membres d'aquesta Junta Directiva no reben cap retribució econòmica. Es reuneix com a mínim un cop al mes. Està formada per 6 membres.
Pepa Muñoz Quintana
Leonor Castillo Negre
Toni Garrich Aumatell
Ferran Delgado Falcon
Xavier Ferré Giralt
Mª Teresa Lleti Clua
Tots els càrrecs són no retribuïts.
GERENT de la Federació ACELL (José Manuel Algeciras Rosado.)







